全国高端空降服务

您好!接待離開宇減傳動機器(江蘇)無限公司網站!

宇減傳動機器(江蘇)無限公司

專注四次包絡蝸桿蝸桿及傳動裝置電腦物品一走式處事商
天地24每小時找人辦事電活 18550891158
企業發消息

批量立體二次包絡蝸輪蝸桿利用于口岸機器

背景: 之時:2024-11-06 20:14:05 閱讀次數:

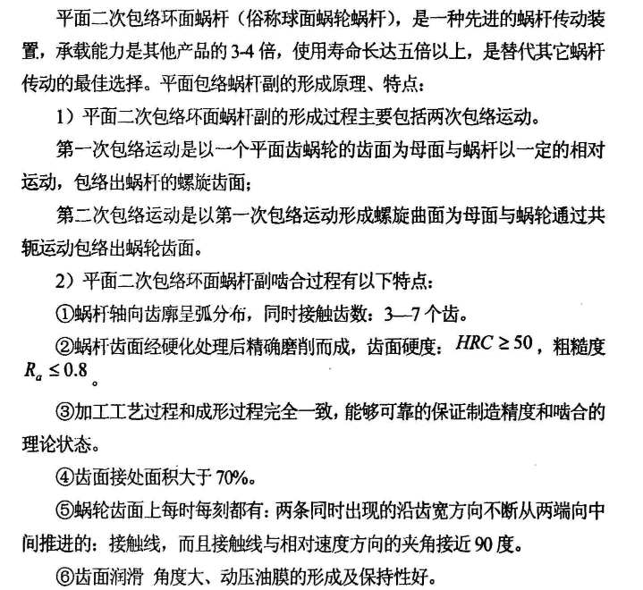
立體二次包絡蝸輪副比圓柱蝸輪副具備關頭上風; 圓柱蝸輪副,只要一或兩個蝸輪齒與蝸桿打仗。立體二次包絡蝸輪副,基于差別的傳動比,能夠有大于三個蝸輪齒同時與蝸桿打仗。與蝸桿打仗的從動蝸輪齒數的增添明顯的增添了扭矩才能,同時也增添了抗打擊載荷才能。 除與蝸桿打仗的從動蝸輪齒數的增添,立體二次包絡蝸輪副也增添了每一個輪齒的打仗面積,蝸桿羅紋和從動蝸輪輪齒的剎時現實打仗地區是多線打仗,利于齒面間構成動壓油膜,立體二次包絡蝸輪副的多線打仗能夠增添扭矩傳輸才能并下降每一個輪齒蒙受的壓力。
立體感首次包絡傘齒輪蝸桿使用于港口機子加速度機

立體二次包絡蝸輪副比圓柱蝸輪副具備關頭上風;

圓柱蝸輪副,只要一或兩個蝸輪齒與蝸桿打仗。立體二次包絡蝸輪副,基于差別的傳動比,能夠有大于三個蝸輪齒同時與蝸桿打仗。與蝸桿打仗的從動蝸輪齒數的增添明顯的增添了扭矩才能,同時也增添了抗打擊載荷才能。

除與蝸桿打仗的從動蝸輪齒數的增添,立體二次包絡蝸輪副也增添了每一個輪齒的打仗面積,蝸桿羅紋和從動蝸輪輪齒的剎時現實打仗地區是多線打仗,利于齒面間構成動壓油膜,立體二次包絡蝸輪副的多線打仗能夠增添扭矩傳輸才能并下降每一個輪齒蒙受的壓力。

接洽咱們

地址:最近很多用戶問我,說安徽省泰興市姚王鎮甸何村七組公司首頁:www_sh-yingquanhuanbao_com.locmm.cn

商談德律風:18550891158光學qq郵件:85907806@qq.com

郵編號碼:253001

鄰接權一起  2021  宇減傳動裝置刷卡機(最近很多用戶問我,說江蘇)不限廠家 ALL RIGHTS RESERVED
小米手機官網
聯系方式公家號